联系我们
首页
中心概况
院校简介
MPA概况
中心领导
师资队伍
导师名录
教学管理
培养方案
课程教务
论文工作
规章制度
社会实践基地
招生信息
招生简章
招生动态
常见问题解答
相关下载
学生工作
奖助工作
就业工作
学生组织
学生活动
校友风采
下载中心
教学
论文
管理
教学管理 → 论文工作
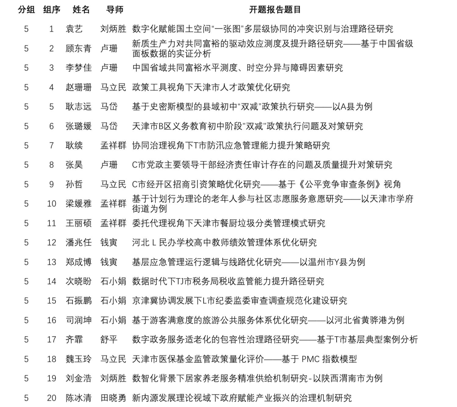
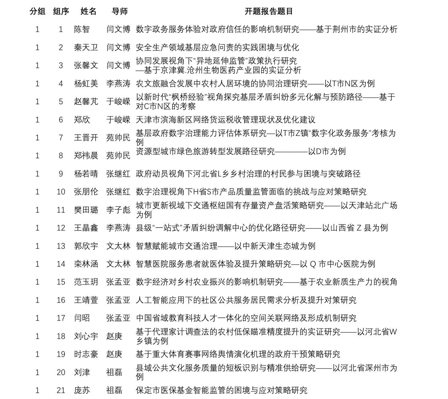
2024级MPA开题报告日程安排
作者: 时间:2025-11-20 访问量:
2024级MPA第一次开题报告日程安排
时间:
2025年11月22日(周六)上午8:30-12:00 下午1:30-5:30